您所在的位置:福建交警 > 新闻聚焦 > 正文
分享到微信
注意错峰避堵!国庆中秋假期临近,福建最新出行提示→
2025-09-28 来源:福建交警 责任编辑:翁莉

2025年国庆中秋假期叠加,为期8天,高速公路7座以下小型客车免费通行。假期自驾出游、返乡团圆出行需求旺盛,公路客运和旅游包车流量将明显高于平日,自驾游出行量大幅上升,加上公路货运旺季,交通安全风险增大。福建公安交警提示:关注天气变化和路况信息,合理规划行程,注意错峰避堵,安全文明出行。

假期天气预测

全省整体天气以多云为主,有降水过程,后期受冷空气影响气温有所下降。其中,9月30日至10月1日,全省多云到阴,有阵雨或雷阵雨,沿海及中南部部分有中雨,局部大雨到暴雨;10月2日至4日,全省多云;10月5日至8日,全省多云到阴,部分有阵雨,局部中雨。

交通事故特点

据近三年国庆假期情况分析,高速公路事故主要肇因:未保持安全车距、分心驾驶、酒后驾驶、疲劳驾驶。普通国省道事故主要肇因:未按规定让行、无证驾驶、超速行驶、违法停车。

道路通行趋势

全省高速公路出入口(含省际)日均流量预计将达460万辆次,较日常上升100%以上。基于历史数据和当前趋势分析,10月1日、7日将分别迎来出行、返程车流高峰。

一、假期前段(9月30日至10月2日)

01

通行特点

9月30日下午至傍晚时段,主干道车流量显著上升,18时至20时达拥堵峰值。各地出城方向道路车流量将显著增加,高速收费站出城方向易出现短时缓行。10月1日起,8时至12时,众多车辆将集中出行,车流量将达到峰值。

02

主要易拥堵缓行路段

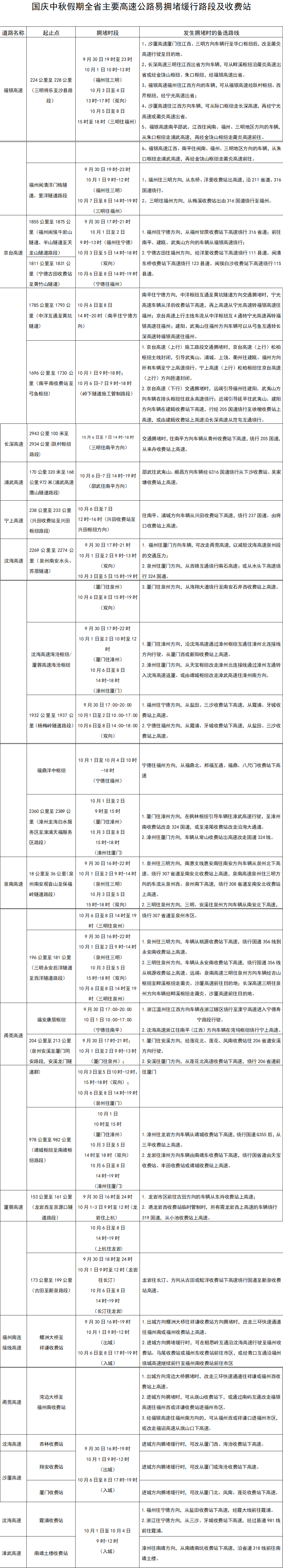
涉及6条高速、8个设区市共计17处路段,分别为沈海高速泉州南安(双向)、厦门海沧枢纽(双向)、漳州漳浦(厦门往漳州)、宁德福鼎(宁德往福州)段,泉南高速泉州南安(泉州往三明)、三明永安(泉州往三明)段,福银高速福州闽清、三明将乐(福州往三明)段,京台高速福州闽侯、宁德古田(福州往宁德)、南平建阳(出省方向)段,甬莞高速福州闽侯(福州往莆田)、泉州安溪至厦门同安(厦门往泉州)、漳州南靖(厦门往漳州)、宁德福安(宁德往南平),厦蓉高速龙岩上杭、新罗(出省方向)段。

二、假期中段(10月3日至5日)

01

通行特点

每日9时至12时,以及15时至18时,城市间高速公路区间交通流量高位运行;受10月6日中秋节团聚及赏月需求驱动,5日下午将出现小规模返程车流。

02

主要易拥堵缓行路段

涉及5条高速、7个设区市共计12处路段,分别为沈海高速泉州南安(厦门往泉州)、漳州漳浦(漳州往厦门)、宁德福鼎(宁德往福州)段,泉南高速泉州南安、三明永安(双向)段,福银高速三明将乐(双向)段,京台高速福州闽侯、宁德古田(双向)、南平建阳(南平往宁德)段,甬莞高速泉州安溪至厦门同安(双向)、漳州南靖(厦门往漳州)、宁德福安(宁德往南平)。

三、假期后段(10月6日至8日,6日为中秋节)

01

通行特点

受中秋团聚影响,6日将迎来部分假期返程车流;随着假期进入尾声,返程车流增多,预计10月7日10时至18时达高峰。

02

主要易拥堵缓行路段

涉及7条高速、8个设区市共计17处路段,分别为沈海高速泉州南安(泉州往厦门)、厦门海沧枢纽(漳州往厦门)、漳州漳浦(漳州往厦门)、霞浦(宁德往浙江)段,泉南高速泉州南安(三明往泉州)、三明永安(泉州往三明)段,沙厦高速泉州德化(三明往泉州)段,福银高速福州闽清、三明将乐(三明往福州)段,京台高速福州闽侯、宁德古田(宁德往福州)、南平建阳(南平往福州)段,甬莞高速福州永泰至闽侯(莆田往福州)、泉州安溪至厦门同安(泉州往厦门)、漳州南靖(漳州往厦门),厦蓉高速龙岩上杭、新罗(入省方向)段。

四、大流量收费站及服务区

01

大流量收费站(6个地市12个)

福州(3):祥谦、福州南、京台长乐

莆田(1):莆田

泉州(3):泉州、晋江、池店

厦门(2):翔安、厦门

漳州(2):东山、南靖土楼

宁德(1):宁德南

02

大流量服务区(6个地市10个)

福州(1):大往

厦门(2):东孚、龙掘东

泉州(3):朴里、驿坂、戴云山

漳州(1):小溪

龙岩(1):古田

南平(2):大白、大埠岗

03

充电设施利用率高服务区(5个地市8个)

福州(1):透堡

漳州(1):兴泰

三明(2):沙县、秀村

南平(1):南台

宁德(3):林厝、南阳、云淡

五、高速公路施工管控情况

全省高速公路因施工采取交通管制路段1处,为沈海高速漳州互通至龙海互通路段。

普通公路易拥堵缓行节点

1.福州:进出城通道流量较平时上升30%-35%,出程高峰在9月30日16-21时(工作日晚高峰叠加)及10月1-2日8-12时,返程高峰在10月6-7日15-20时、8日14-21时,祥谦(螺洲互通、五虎山隧道)、福州南(双湖互通、湾边大桥)等路段易拥堵。热门景区周边交通压力大,三坊七巷、烟台山公园12-21时易堵,森林公园、儿童公园9-11时车流集中,鼓山、鼓岭在9-11时、14-17时拥堵,花海公园、农大沙滩公园在9-11时、15-19时车流密集。火车站、汽车站周边道路流量骤增,站西路、华林路等极易拥堵。城区主次干道在30日16-19时(双高峰叠加)及返程期16-20时,三环路、二环路、金山大道等全路段易堵。

2.厦门:9月30日出程高峰车辆缓行预计持续至21时30分,主要集中在城市主干道、快速路及“五桥两隧”出岛方向,特别是翔安隧道、海沧大桥出岛方向。厦门、杏林高速公路收费站车流量较大,可能影响海翔大道、杏前路及安仁大道通行。重点景区(演武大桥观景平台、胡里山炮台等)、文创区(曾厝垵、沙坡尾等)及各大商圈(中山路、万象城等)周边道路车流量将维持高位运行。东坪山、天竺山、双龙潭、香山等农家乐集中区域可能出现短时车流聚集。10月6日至8日将迎来返程车流。

3.漳州:进出城及省际通道流量较平时上升25%-30%。出程高峰在9月30日16-21时及10月1-2日8-12时;返程高峰在10月6-7日15-20时、8日14-21时。漳州古城、南靖土楼、东山岛、漳浦火山岛、长泰天柱山、云洞岩等景区较为火热;城区商圈(万达、吾悦)16-22时周边道路易堵。中秋节(6日)17-20时市区主干道(如胜利路、水仙大街)易短时缓行。

4.泉州:出程高峰在10月1日9-12时,并持续至4日,8日进入返程峰值。各区拥堵点及时段:鲤城西街东段(钟楼-新华路)、南俊路、涂门街等商圈因人流车流叠加全天易堵;丰泽北清路闽台缘博物馆段13-18时缓行,丰海路蟳埔村段12-18时需绕行,动车站出发层7-10时、万达路段18-22时车流密集。晋江阳光时代广场、五店市等商圈16-22时拥堵,灵源山景区7-9时、17-19时车多;石狮八七路德辉路口、红塔湾旅游路等在午后至晚间易堵。洛江、泉港等区324国道等国省道流量大增,南安成功街、惠安崇武古城、德化城后路等市区及景区周边,在午后至傍晚时段均出现不同程度拥堵,高速出入口及枢纽周边需错峰通行。

5.莆田:主城区出程高峰在9月30日16-20时(高速出城流量增大)、10月1日8-12时(城市道路与高速出城最高峰);返程高峰在10月7日下午至8日全天,16-20时为峰值,高速进城与城市道路压力剧增。重点拥堵区域包括莆田西、黄石高速口(连接主城区),湄洲岛高速口(游客骤增)、秀屿埭头高速口(中秋返乡流)易长时间拥堵;绶溪公园、郊野公园、湄洲岛文甲码头停车位紧张、易拥堵。

6.三明:三元区江滨路、高速南/北连接线及沙县国道205线大洲桥引桥路段,9月30日18-20时、10月1日-2日8-12时、10月7日-8日10-20时将出现车流高峰。三元区万达广场、爱琴海商圈(新市北路、东乾二路等)及沙县小吃城商圈(金桥路、新城西路等),10月1日至8日每日10-22时车流量较大。泰宁大金湖、将乐玉华洞、建宁金铙山、永安桃源洞等热门景区,10月1日至8日每日8-18时周边道路通行压力上升。

7.南平:延平区江滨路人民路口至解放路口、南平大桥北岸至杨真隧道区域及江滨东路至玉屏桥区域交通流量显著增大。建阳建发悦城商圈(人民西路、潭山大道等)、万达商圈(童游大街、朱熹大道等),建瓯南街头商圈周边车流量大;武夷山印象大红袍演出期间(19-22时)、三姑老街人流量集中;15-19时高峰显著。建阳考亭书院、武夷梦华录(考亭路)及武夷山国家公园1号风景道沿线(省道302)假期车流量大;武夷山风景名胜区周边道路(景区南入口等)7-11时、16-18时高峰明显。

8.龙岩:长假首末日及9-13时、19-20时事故易发。9月30日至10月2日,国道319线龙岩至古田路段车流增大;10月7日至8日返程高峰时段,长汀至蛟洋路段车流量较大。中心城区商圈周边道路及上杭古田、永定土楼等热门景区周边道路通行压力与事故风险增大。

9.宁德:霞浦、福鼎、屏南等县市车流量显著上升。鲤鱼溪、鸳鸯草场、太姥山、东海一号线等热门景区周边道路高峰时段延长,部分瓶颈路段排队加剧。公路物流运输繁忙,货车流量大,追尾、剐蹭等事故风险上升。

10.平潭:自驾出行集中,各景区及周边道路通行压力显著高于旺季周末水平。海峡大桥、公铁大桥等进出岛路段高峰期易拥堵,将采取信号灯调控及加强疏导等措施。68海里景区(双向两车道承载不足)、长江澳景区(停车配套不足)、仙人井景区(停车位紧张)、北部生态廊道(道路狭窄)、坛南湾景区(村道狭窄)等重点区域将根据实际情况,分别采取引导接驳、单向通行、分级停车管控及启用临时停车区等措施。金井大道、澳前西路、龙凤路、环岛路龙王头路段等景区商圈周边道路,在指定高峰时段拥堵时,将实施引导绕行、路口封闭及单排临时停车等交通组织。

安全出行提示

NO.01

提前规划路线,做好充足准备

提前了解天气、路况、充电桩点位等信息,合理规划路线,注意错峰避堵。做好车辆检查保养,预备三角牌、灭火器等应急设备并放置易取用位置,出发前确保休息充分、身体状况良好。

NO.02

规范系好安全带,严防疲劳驾驶

车上人员必须全程系好安全带,尤其后排乘客不能忽视。合理分配游玩和驾驶时间,确保行车中精力充沛,身体不适或服药后审慎驾车,困累千万别硬撑,在高速公路服务区“逢三必进”。

NO.03

倡议使用导航,严防分心驾驶

注意防范“新人新车新路线”风险,出发前提前设置导航,途中多听少看不动手,驾车时要精神专注,严禁接打手机、看视频、打游戏、吃零食、聊天嬉戏等分心驾驶行为。

NO.04

注意控制车速,警惕特殊路段

途经穿村过镇、临水临崖、桥梁隧道、急弯陡坡等路段,注意提前减速,切勿强超强会,与路侧保持必要安全距离。进入隧道应提前减速、开启灯光,隧道内保持安全车距,严禁变道超车和违规掉头。

NO.05

恶劣天气行车,降速控距亮尾

冰冻雨雪雾天气减少出行,确需出行尽量避开午夜、凌晨等时段,牢记“降速、控距、亮尾”,严防失控侧滑引发事故,能见度低于50米时,尽快驶入服务区或驶离高速公路。

NO.06

故障事故处置,牢记“十二字诀”

高速公路行车发生车辆故障或轻微事故,做到“车靠边、快警示、人撤离、即报警”。人员迅速撤离到护栏外,并面对来车方向在车后150米处摆放三角警示牌或锥筒,严防二次事故。

NO.07

错过匝道出口,严禁急停倒车

高速下口要提前规划、注意观察、依次变道,万一错过匝道出口不要慌张,更不能突然减速停车、强行变道或倒车逆行,严防发生追尾、碰撞等交通事故,务必将错就错继续行驶至下一个出口。

NO.08

严查严防酒驾,严禁违规租车

假期团聚应酬多,突出严防酒醉驾。全省交警持续严查,亲朋好友相互提醒,坚决劝阻,勿存侥幸!车辆租赁业者要加强审核,严禁将车租给未成年和无证者驾驶,租车驾驶人要提前熟悉车况路线,确保安全驾驶。

NO.09

乘用正规车辆,佩戴安全头盔

乘坐客车出行,请选择正规合法客运车辆,全程全员系好安全带,切勿乘坐私揽客源、非法拼车包车、超员载客的车辆。骑乘二轮车应规范佩戴安全头盔。

NO.10

严禁违规占道,保持良好心态

行人、非机动车不得进入高速公路。非紧急情况下不得占用应急车道通行或停放车辆。往返高峰遇拥堵缓行或交通管制请保持良好心态,服从现场指挥,严禁加塞强超,严防路怒纠纷,牢记平安抵达是最终目的。